北京市华远盛亚科技有限责任公司

北京市华远盛亚科技有限责任公司

主营产品:华远,数字班牌,触摸屏,电子白板,信息发布系统
北京市华远盛亚科技有限责任公司

经营模式:经销批发

所在地区:北京市 市辖区

关注商家
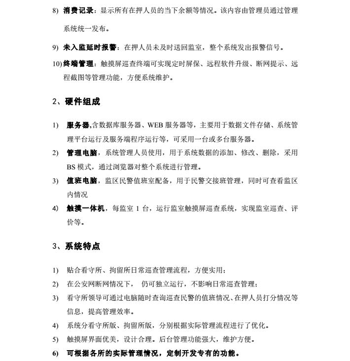
看守所巡视系统
  • 看守所巡视系统
  • 看守所巡视系统
  • 看守所巡视系统
  • 看守所巡视系统

看守所巡视系统

手机扫描查看

价格:电话议价

产品名称:看守所巡视系统

产品品牌:华远

供应总量:1000套

最小起订量:1套

立即询价 查看联系方式
我感兴趣
分享拿好礼:
产品详情 评论
  • 基本信息
    品牌 LG 型号 HY
    加工定制 种类 背光源(器件)
    光源形状 点状 光源种类 LAMP灯泡
    光源分布位置 侧光式 显示模式 透射式
    显示颜色 规格尺寸
    膜板材质 膜厚
    光片厚度 偏光角度
    连接方式 导电胶条 OEM 可以
  • 详细说明

    blob.png

    blob.pngblob.pngblob.png

    blob.pngblob.png

    blob.pngblob.png

免责声明
【免责声明】258weishi.com企业服务平台致力于为广大企业提供合理、准确、完整的资讯信息发布平台,但不保证信息的合理性、准确性和完整性,且不对因信息的不合理、不准确或遗漏导致的任何损失或损害承担责任。以上商铺所展示的信息、图片等由商家自行提供,内容的真实性、准确性和合法性均由发布商家负责,本网站所有信息仅供参考,不做交易和服务的根据, 如自行使用本网资料发生偏差,本站概不负责,亦不负任何法律责任。
行业热词
展示
你是要采购 吗?